Self efficacy, perceptions of social context, job satisfaction and their relationship with absence from work. An integrated model founded on social cognitive theory

Main Article Content

Cristina Di Tecco
Laura Borgogni

Keywords

Absenteeism, self-efficacy, job satisfaction

Abstract

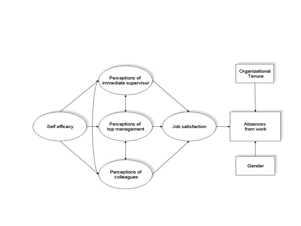
Background: Absenteeism is a major concern for organizations and companies since it has negative repercussions on productivity and represents a huge cost due to sick pay and expensive temporary replacement of employees who are obliged to take long-term absences. Objectives: The current study aimed at focussing on absenteeism and its causes through the investigation of a conceptual model founded on social cognitive theory where self-efficacy and Perceptions of Social Context (PoSC, i.e., perceptions of immediate supervisor, colleagues and top management) concur to predict absence from work through the mediating role of job satisfaction. Methods: A group of 361 sales assistants and administrative staff employed by the Italian branch of a retail clothing multinational were administered a self-report questionnaire for measuring self-efficacy, PoSC and job satisfaction. We then matched the self-report answers with objective absence measures. Results: Structural equation modelling lent support to the presumed relationships between variables. We found that: 1) self-efficacy was positively related to the three PoSC; 2) PoSC had a positive relationship with job satisfaction; 3) job satisfaction was negatively related to absence from work; 4) job satisfaction mediated the relationship between PoSC and absence from work. Conclusions: Overall, our contribution offers a theoretical basis for further investigations on the role of individual characteristics and perceptions of social context in absenteeism studies via both observational and intervention studies and cost-effectiveness analysis.
Abstract 339 | PDF (Italian) Downloads 190 Figure 1- The posited Structural Model Figura 1- Il modello strutturale ipotizzato (Italian) Downloads 206 Figure 2 – The posited Structural Model: parameters estimates Figura 2- Il modello strutturale ipotizzato: stime dei parametri (Italian) Downloads 234